Return
Main
Schematics
12V dual-mode 12A Power Supply
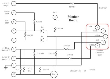
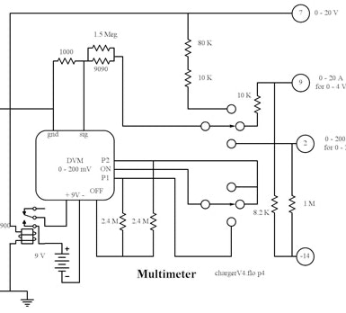
Circuit Descriptions