This is the system diagram:

This is the processor board layout:

This is the Chassis Wiring:

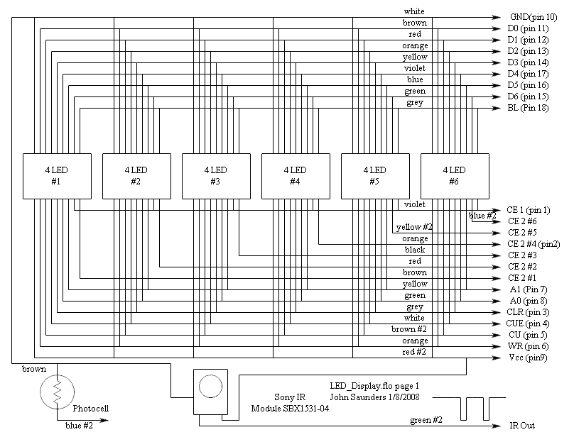
This is the display diagram:

This is the display address register diagram:

This is the display data register diagram:

This is the Display Processor Circuit:

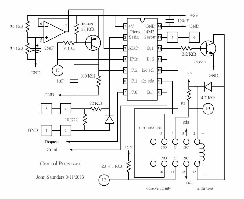
This is the Control Processor Circuit:
