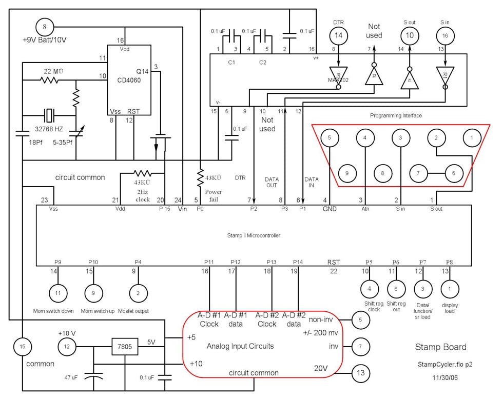
Stamp Cycler Circuits

This shows the physical components of the system. All elements are interconnected via a large  hinged board.The microcontroller is on a Parallax development board which also has the digital watch circuit and a MAX 202 RS-232 transceiver with two outputs and two inputs. Connections are via a 16-pin DIP socket and snaps for a 9-volt battery. It is mounted on the back on the right with the D-9 S programming port recessed.

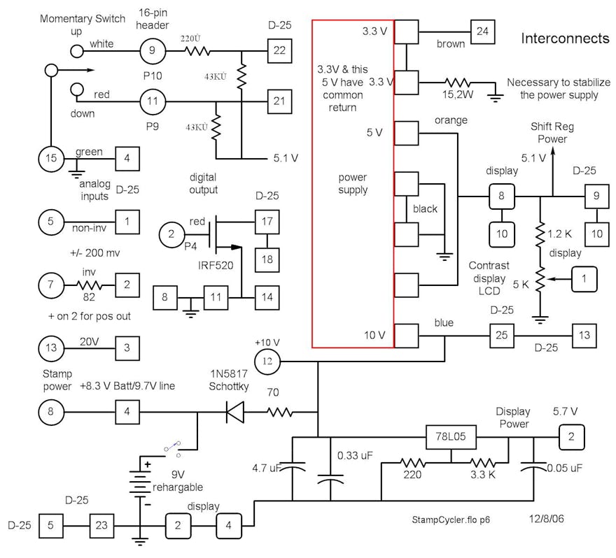
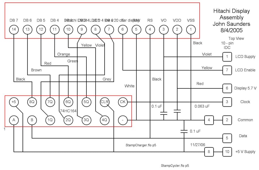
The display, mode switch, display contrast control and the up-down switch are mounted on the front panel. The display has a parallel interface which is converted from serial by a shift register on a separate board mounted on the right side. This connects to the display with 14 wires and has a 10-pin header. The other front panel components are hard-wired, The rear contains the battery on-off switch, the D-9 S serial I/O and the D-25 P parallel I/O connectors, all of which are hard-wired. The power supply is on the bottom left and there is a small assembly at the back with some components too large for the interconnect board.

The inputs are sent to the microcontroller via a parallel-to-serial shift register on the interconnect board.

System Interconects

Stamp Board

Display

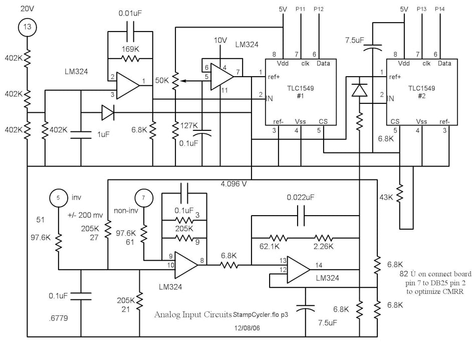
Analog Circuit