3-Outlet Receiver

This has a 3-pin line input on a cord and 2 duplex sockets for the outputs. This has a limit of 5 amperes.

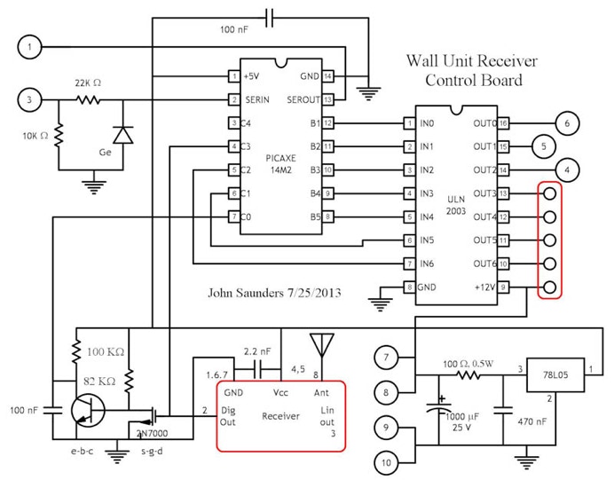
One of the four outlets is not switched.

They are enclosed in a dual NEMA enclosure. The low-voltage circuits are inside at the bottom. 

There are two boards: one for the receiver and ICs and a second for the relays.

The box has a 9-pin D-connector which is used for programming the micro-controller.

The receiver is hidden at the back of the wall  unit in the living room behind our travel albums.

It is powered from a 12-V plug-in power supply.

Relay Assembly

3-Outlet Receiver Main Board

3-Outlet Receiver Picaxe Program

Declarations and Data

#rem

Wall Unit.bas This has three separate switched outlets in 2 duplex receptacles

one of the 4 is not switched

It is housed in their NEMA box

John Saunders  7/25/2013

#endrem


#PICAXE 14M2


'Input Port

symbol Rcvr_In  = C.3

symbol Rcvr_Int = pinC.0


'Output Ports - clockwise from live socket

symbol RL1Port  = B.1        'Use for Pineapple Lights

symbol RL2Port  = B.2        'Use for Shelf Lights

symbol RL3Port  = B.3        'Use for Floor lamp

symbol Exp1Port = B.4

symbol Exp2Port = B.5 

symbol Exp3Port = C.1 

symbol Exp4Port = C.2 


'Constants



'Variamles

symbol Int_Val  = bit0

symbol Rcvr_Val  = b1

symbol Iter      = b2

symbol Dummy1    = b3

symbol Dummy2    = b4

symbol CountUp   = w6

Init and  Main

init:

LOW RL1Port

LOW RL2Port

LOW RL3Port

LOW Exp1Port

LOW Exp2Port

LOW Exp3Port 

LOW Exp4Port

 

SETINT %00000001, %00000001


main:

FOR Iter = 0 TO 100

    INC CountUp    

    IF CountUp = 100 THEN

        SETINT %00000001, %00000001

    ENDIF    

NEXT Iter

GOTO main

Interrupt

interrupt:

SETFREQ m16    'Interrupt is triggered by a 20 ms burst which exceeds intergator threshold

PAUSE 40

SERIN [300,Invalid_Burst],Rcvr_In,N2400_16,("14L1776"),Rcvr_Val,Dummy1,Dummy2

SETFREQ m8                'To get SERTXD at 9600 baud

IF Rcvr_Val < "0" OR Rcvr_Val > "z" THEN Invalid_Burst

SELECT Rcvr_Val

    CASE "K"

        HIGH RL1Port    'Red + Green on Pentagon, Pineapple on

    CASE "8"

        LOW RL1Port        'Yellow + Green on Pentagon, Pineapple off

    CASE "E"

        HIGH RL2Port    'Black + Red + Yellow on Pentagon, Shelf on

    CASE "F"

        LOW RL2Port        'White + Red + Yellow on Pentagon, Shelf off

    CASE "b"

        HIGH RL3Port    'Red + Blue on Pentagon, Floor on

    CASE "f"

        LOW RL3Port        'Yellow + Blue on Pentagon, Floor off

    ELSE SERTXD ("Received:",Rcvr_Val,13,10)

ENDSELECT

Invalid_Burst:

PAUSE 300

SETFREQ m8                'To get SERTXD at 9600 baud

LET Rcvr_Val = "z"

LET CountUp  =0

RETURN