Return
Main
Schematics
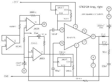
Stereo Audio Amplifier Schematics