Return
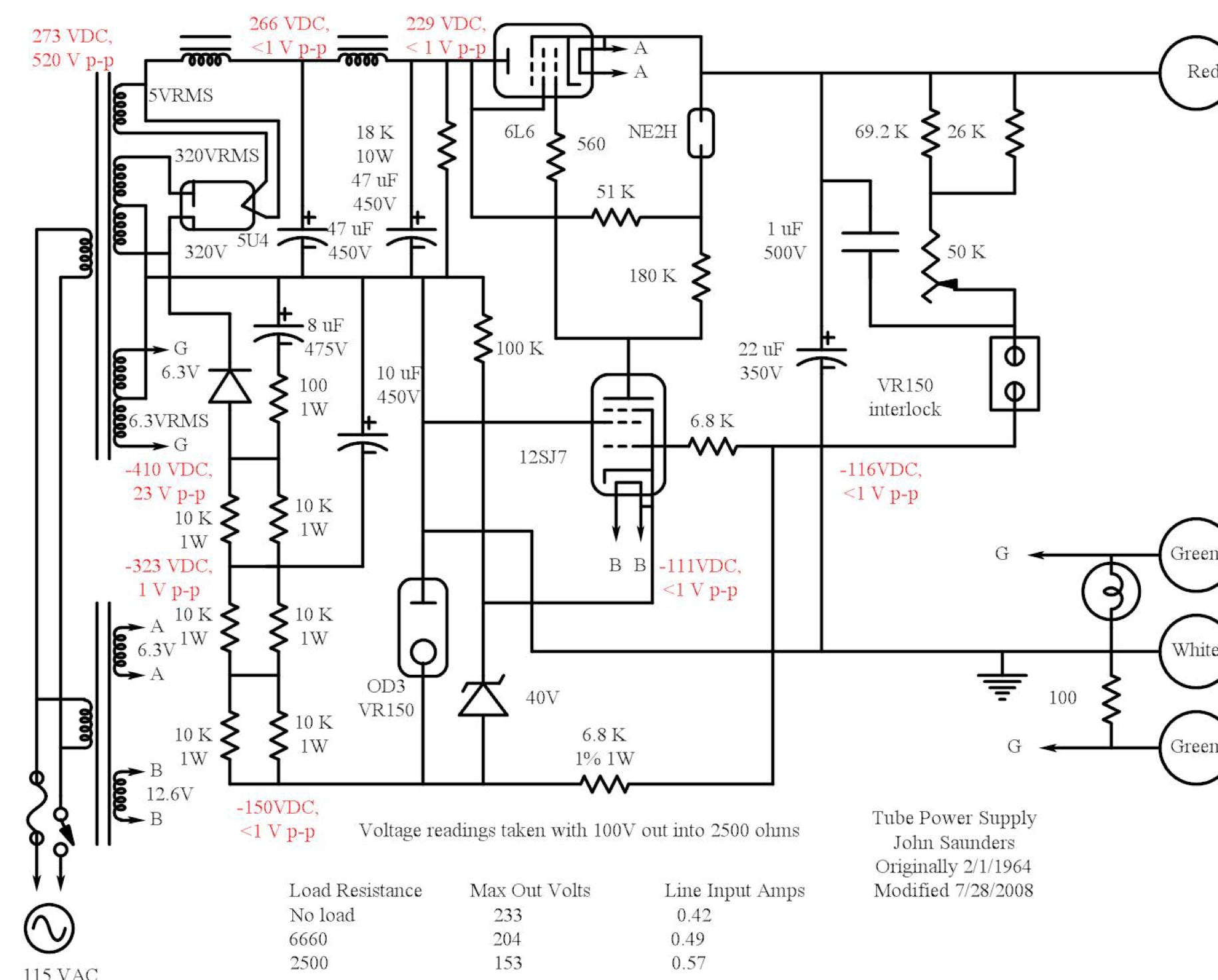
Classic Vacuum Tube Power Supply
This is all the information I have. I haven’t dared turn it on or years.