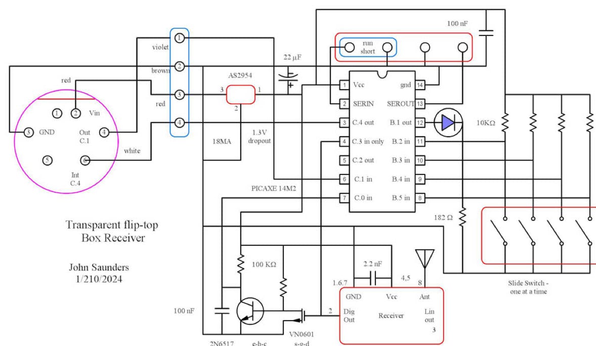
Flip-Top Box Receiver Schematic

Because of the connector, tis is used exclusively with the WiFi Re-Transmitter

Flip-Top Box Receiver Program

Declarations

rem Transparent-Flip-top-Box-Receiver.bas  John Saunders 11/20/2022

#picaxe14M2


symbol IntPort      = pinC.0

symbol ReceiverData = C.3

symbol TransmitData = C.1

' symbol TransmitData = B.0

symbol RTS          = C.4

symbol BlueLED      = B.1


symbol IntScratch = b1

symbol KeyCode    = b2

symbol RcvrCnt    = b3

symbol FlagID     = b4

symbol MsgLen     = b5

symbol ChckSum    = b6

symbol ChckHex    = b7

symbol FlagData   = b8

symbol IntCode0   = b9

symbol IntCode1   = b10

symbol RcvrHex    = b11

symbol rcvrStartAddr = 31

Init and Main

Init:

SETFREQ m8

SETINT  %00000001,%00000001    'Interrupt when C,0 high


main:

PAUSE 100

LET b0 = 0xcf

LET bit0 = pinB.2

LET bit1 = pinB.3

LET bit2 = pinB.4

LET bit3 = pinB.5

LET b0   = NOT B0


GOTO main

Iterrupt


Interrupt:

LET bptr = rcvrStartAddr

POKE     rcvrStartAddr, " "        ' For command/Display    

LET KeyCode = 138

LET MsgLen = 0                ' Eliminates some spurious minterrupts

LET FlagID = " "

LET IntScratch = 0

DO WHILE IntPort = 1 

    LET IntScratch = IntScratch + 1

LOOP         'There is a 10 ms gap before the code to allow the serin to execute

IF IntScratch < 10 OR IntScratch > 200 THEN NotMine 

LET IntScratch = 0

SERIN [60],ReceiverData,N2400_8,("14L1776"),KeyCode,IntCode0,MsgLen,IntCode1,@bptrinc,@bptrinc,@bptrinc,@bptrinc,@bptrinc,@bptrinc,@bptrinc,@bptrinc,@bptrinc,@bptrinc,@bptrinc,@bptrinc,@bptrinc,@bptrinc,@bptrinc,@bptrinc,@bptrinc,@bptrinc,@bptrinc,@bptrinc,@bptrinc,@bptrinc,@bptrinc,@bptrinc,@bptrinc,@bptrinc,@bptrinc,@bptrinc,@bptrinc,@bptrinc,@bptrinc,@bptrinc,@bptrinc,@bptrinc,@bptrinc,@bptrinc,@bptrinc,@bptrinc,@bptrinc,@bptrinc,@bptrinc,@bptrinc,@bptrinc,@bptrinc,@bptrinc,@bptrinc,@bptrinc,@bptrinc,@bptrinc,@bptrinc,@bptrinc,@bptrinc,@bptrinc,@bptrinc,@bptrinc,@bptrinc,@bptrinc,@bptrinc,@bptrinc,@bptrinc,@bptrinc,@bptrinc,@bptrinc,@bptrinc,@bptrinc,@bptrinc,@bptrinc,@bptrinc,@bptrinc,@bptrinc,@bptrinc,@bptrinc,@bptrinc,@bptrinc,@bptrinc,@bptrinc,@bptrinc,@bptrinc,@bptrinc,@bptrinc,@bptrinc,@bptrinc,@bptrinc,@bptrinc,@bptrinc,@bptrinc

IF KeyCode < "0" OR KeyCode > "z" THEN NotMine

IF KeyCode = "O"  AND IntCode0 = "," THEN    

    LET KeyCode = "o"

    LET bptr = rcvrStartAddr

    LET @bptrinc = "D"

    LET @bptrinc = ","

    LET @bptr = MsgLen

    LET RcvrCnt = 3

    GOTO storeInt

ELSEIF  KeyCode < "n" THEN

    LET bptr = rcvrStartAddr 

    LET IntScratch = KeyCode    

    LET KeyCode = "o"

    LET @bptrinc = "C"

    LET @bptrinc = ","

    LET @bptr = IntScratch

    LET RcvrCnt = 3

    GOTO storeInt

ENDIF

IF KeyCode >= "n" AND KeyCode <= "z" THEN

    IF MsgLen < 61 OR MsgLen > 81 THEN NotMine

    LET RcvrCnt = MsgLen - 61        'Address of last message byte

    LET ChckSum = 0

    LET bptr = rcvrStartAddr        

    FOR IntScratch = 0 TO RcvrCnt

        LET   ChckSum = ChckSum + @bptrinc

    NEXT

    LET ChckHex = ChckSum / 16

    IF ChckHex < 10 THEN

        LET ChckHex = ChckHex+ "0"

    ELSE

        LET ChckHex = ChckHex + "7"

    ENDIF

    LET bptr = bptr + 1

    LET RcvrHex = @bptrinc

    IF ChckHex <> RcvrHex THEN

        LET FlagID = "E"

        LET FlagData = KeyCode 

        GOTO NotMine

    ENDIF

    LET ChckHex = ChckSum & $F

    IF ChckHex < 10 THEN

        LET ChckHex = ChckHex + "0"

    ELSE

        LET ChckHex = ChckHex + "7"

    ENDIF

    LET RcvrHex = @bptrinc

    IF ChckHex <> RcvrHex THEN

        LET FlagID = "F"

        LET FlagData = KeyCode 

        GOTO NotMine

    ENDIF

ENDIF

storeInt:

HIGH RTS

HIGH BlueLED

'SERTXD ("<",KeyCode,",")

SEROUT TransmitData, T9600_8,("<",KeyCode,",")

LET bptr = rcvrStartAddr

FOR IntScratch = 0 TO RcvrCnt

'    SERTXD (@bptrinc)

     SEROUT TransmitData,T9600_8,(@bptrinc)

NEXT

IF KeyCode = "s" THEN

' SERTXD (b0)        

SEROUT TransmitData, T9600_8,(b0)

' SERTXD (">",13,10)

ENDIF        

SEROUT TransmitData, T9600_8,(">",13,10)

LOW RTS

PAUSE 100

LOW BlueLED

GOTO noError

NotMine:

SERTXD ("Error:",FlagID,",",FlagData,13,10)

noError:

SETINT  %00000001,%00000001    'Interrupt when C,0 high

RETURN