Power Circuits Description

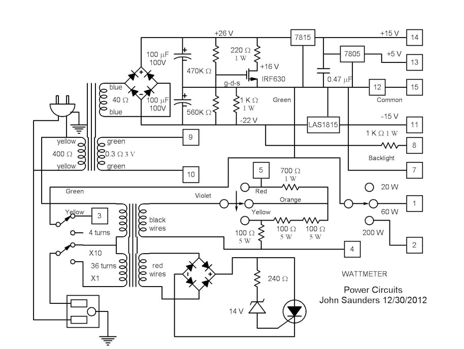
        The power transformer is from a tube-type UHF converter. The plate winding is used for the primary, thus making the heater winding of suitable voltage for the MC1494. The former primary winding provides sufficient voltage for both the + and - 15 volt regulators. A splitter circuit makes for approximately equal + and - voltages. Since the positive supply has the higher current a bleed is used on the negative, which includes the backlight current.

        The SCR in the snubber circuit limits the power dissipated in the shunt resistors by shorting the current transformer. It fires at about 20% greater than the full-scale normal input